募集中
戸田市DX推進補助金
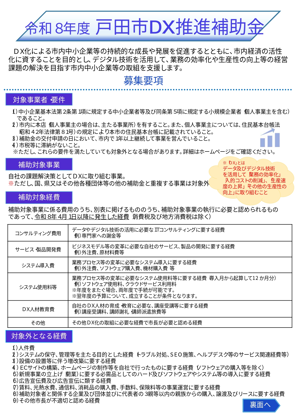
DX化による市内中小企業等の持続的な成長や発展を促進するとともに、市内経済の活性化に資することを目的とし、デジタル技術を活用して、業務の効率化や生産性の向上等の経営課題の解決を目指す市内中小企業等の取組を支援します。
【補助率および補助上限額】
補助対象経費(税抜)の合計額の2分の1 上限額50万円(1,000円未満の端数は切り捨て)
【募集時期】
2026年4月1日(水)から予算上限に達し次第終了
メリット
DXデータ及びデジタル技術を活用して、企業の業務効率化、人的コストの削減、生産速度の上昇その他の生産性の向上等の効果が得られる。また、コンサルタント費用も対象経費となるため、DXに悩む企業への伴走支援としても活用できる。
↓画像をクリックするとPDFファイルが開きます。

